发布日期:2022-04-21浏览次数:12448
发布日期:2023-09-18浏览次数:10031
总经理财务课堂:搞通财务出利润(精编)
发布日期:2022-04-21浏览次数:8873
发布日期:2022-04-21浏览次数:7647
发布日期:2022-04-21浏览次数:6482
发布日期:2022-12-01浏览次数:6466
发布日期:2022-04-21浏览次数:5261
发布日期:2025-01-02浏览次数:4905
发布日期:2022-04-21浏览次数:4870
发布日期:2022-04-21浏览次数:4800
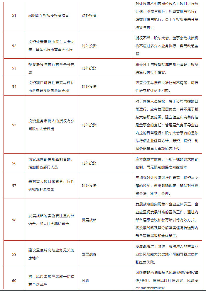
内控是内部控制的简称。指一般公司企业内部的控制运作。内部会计控制是指单位为了提高会计信息质量,保护资产的安全、完整,确保有关法律法规和规章制度的贯彻执行等而制定和实施的一系列控制方法、措施和程序。下面用表格对照方式介绍一下152个常见财务内控问题及产生原因。
内控问题及产生原因对照表
来源:财务职场