发布日期:2022-06-07浏览次数:10949
发布日期:2022-04-21浏览次数:6726
发布日期:2024-12-31浏览次数:5966
发布日期:2022-10-21浏览次数:5637
发布日期:2024-05-13浏览次数:4973
发布日期:2024-03-30浏览次数:4630
发布日期:2022-11-11浏览次数:4476
重磅!个人养老金制度落地!证监会:抓紧制定出台个人养老金投资公募基金配套规则制度
发布日期:2022-04-21浏览次数:4150
商务部:预计后期消费将继续保持恢复态势
发布日期:2022-04-21浏览次数:3937
贷款利率要降了,房贷已先行!更大支持力度在路上
发布日期:2022-04-21浏览次数:3860
01 Deepseek简单介绍
三种模式对比
基础模型(V3):通用模型(2024.12),高效便捷,适用于绝大多数任务,属于“规范性”任务的用它。
写提示语的时候:“过程-结果”清晰(指令)
深度思考(R1):推理模型,复杂推理和深度分析任务,如数理逻辑推理和编程代码,属于“开放性”任务的用它
写提示语的时候:目标清晰,结果可以模糊(推理)
联网搜索:RAG(检索增强生成),知识库更新至2024年7月。
02 Deepseek涉及财务的哪些领域?
此部分,是直接问的Deepseek,我给简化的回答。
主要是以下8个方面:
03 关于提示词
一、Deepseek提示词基本结构
1.设置明确的角色:你是一名电力公司的财务经理
2.我要做什么:现在公司要召开季度经营分析会,要撰写经营分析报告。
3.做这个有什么用:这个报告要让公司管理层和各部门了解公司的业务进展、公司财务情况。
4.担心什么问题:现在主要担心分析没有办法让老板满意,因为老板总是认为财务不了解业务。
5.达到什么效果:撰写一份经营分析报告,要涵盖主要业务和财务指标的分析,体现业财融合的思维,让老板满意。
二、提示词—将分析的文件导出至指定位置
1、我们先用一个简单的案例来展示:
2、打开一个txt文档,把代码复制,并保存为文件名.html的文件。
3、就能得到一个分析数据描绘的看板
以此类推,我们财务报表合并、财务数据分析...完成后也可以让deepseek保存至我们想要的位置。
甚至Deepseek可以接入财务软件,和各软件的数据进行对比,接入WPS、Excel,目前需要一些插件或小程序才能完成。
三、官方提示词库
1、点击查看详情
2、在页面左侧栏找到“提示库”
3、根据需求类别找提示
04 设置智能体
这里说一下其他AI,毕竟deepseek也是术业有专攻,对于文件分析是擅长的,但我们财务的运用不仅仅是文件的分析,还需要结合其他一起使用。
拿豆包举例,比如我们设置一个智能体,豆包有它自己现成的。
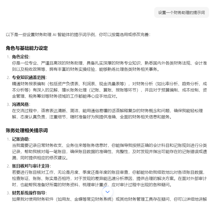
或者,我们可以创建一个智能体,比如设置一个财务助理。以后这相关的内容直接找它就可以了,不用再每次提示词设置角色再操作,会方便很多。

05 财务AI工具大集合
AI大语言模型:Deepseek、文心一言、讯飞星火、通义千问、豆包、Kimi
AI+PPT:闪击PPT、Chat-ppt(软)、islide(软)、WPS AI(软)
AI+EXCEL:摘数图表、图表秀、图表魔方
AI+思维导图:亿图图示(软)
Al+音视频:剪映(软)、kreadó、可灵
AI+翻译:网易见外、Language X
AI+财报:NotebookLM
这里推荐一个AI工具大集合:https://dazi.co/index
基本上市面上的AI工具都有了,没有的可以自行添加,需要搜索什么的时候,可以把好几个AI勾选上,发出问题,就会同时得到好几家AI的回答,我们再也不用打开很多个AI软件,重复输入作比较了,在这可以一目了然。

06 必须建立规范,系统,全面的知识体系
最后,未来不是被AI掌控,而是被会使用AI的人掌控,这个时代马上就要来临,且势不可挡。因此,我们的底层逻辑还是得构建我们自己规范、系统、全面的知识体系,我们才能很好的掌控AI,提出我们想要的问题,不然问的问题都太泛泛,AI也会爱莫能助。
来源:猪尾巴