发布日期:2022-06-07浏览次数:8607
发布日期:2022-04-21浏览次数:6278
发布日期:2022-10-21浏览次数:4385
发布日期:2024-03-30浏览次数:3411
重磅!个人养老金制度落地!证监会:抓紧制定出台个人养老金投资公募基金配套规则制度
发布日期:2022-04-21浏览次数:3300
发布日期:2024-05-13浏览次数:3257
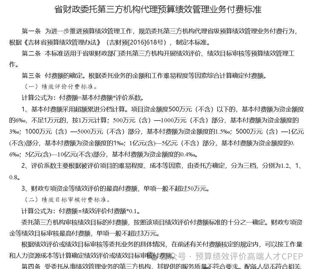
发布日期:2022-11-11浏览次数:3195
商务部:预计后期消费将继续保持恢复态势
发布日期:2022-04-21浏览次数:3123
贷款利率要降了,房贷已先行!更大支持力度在路上
发布日期:2022-04-21浏览次数:3053
发布日期:2022-10-21浏览次数:2994
计算标准
服务费用的计算原则:综合考虑工作数量及工作质量要求、耗费的工作时间、业务的难易程度等因素。
第三方机构的经费包括以下方面:第三方机构计提的管理费(含专家管理培训费用);专家劳务报酬(含代扣代缴专家劳务报酬个人所得税);第三方机构复核、汇总专家意见工作经费等。
第三方机构管理费的计提:按照市财政局委托服务费用总额计提,分为18%、20%两个档次。受托业务未达到工作质量要求的,按18%计提;达到工作质量要求的,按20%计提。由第三方机构自行安排组织管理等支出(含项目税费、承接单位提取单位管理费、中标服务费、工作人员工资、专家管理培训费用、办公费、交通费、误餐费,以及专家工作期间的人身意外保险费等)。
预算绩效评审工作的费用计算标准:
(1)专家绩效评审环节专家劳务报酬:500元/项目×3名专家
(2)现场沟通、现场评审:1000元/天×3名专家
(3)专家组组长:视项目数量而定,100元/项目
(4)第三方机构复核、汇总环节工作经费:专家评审意见提交第三方机构后,第三方机构组织2至3名业务能力强的优秀专家对专家评审意见进行复核,确保达到工作质量要求。该项工作经费每年总定额为1万元,按当年委托第三方机构项目数量的比重支付。
项目实施后绩效评价工作费用计算标准:
(1)项目重点绩效评价环节的专家劳务报酬:重点项目绩效评价:4500元/项目×3名专家(含半天至1天调研、半天意见交流费用)难度系数较大的项目:难度系数较大的项目1万元/项目×3名专家超出1天的现场调研:1000元/天(500元/半天)
(2)撰写绩效评价报告的专家劳务报酬:一般项目:2000元/项目难度系数较大的项目:4000元/项目
(3)专家组组长(含修改绩效评价报告):一般项目:1000元/项目难度系数较大的项目:2000元/项目
(4)重点绩效评价报告第三方机构复核工作经费:专家重点项目绩效评价报告提交第三方机构后,第三方机构组织2至3名业务能力强的优秀专家对报告评审意见进行复核,确保达到工作质量要求,并撰写该年度重点绩效评价项目的汇总工作报告。该项工作经费总定额为3万元,按当年委托第三方机构项目数量(兼顾项目难度系数)的比重支付。
政府投资项目立项前绩效评估工作费用计算标准:
(1)评估环节专家劳务报酬:万元/项目×3 名专家
(2)现场沟通、现场评估:1000元/天×3名专家
(3)撰写评估报告:2000元/项目
(4)专家组组长(含修改评估报告):1000元/项目
涉及财政资金安排的重大政策出台前评审:
(1)评审环节专家劳务报酬:1万元/项目×3名专家
(2)现场沟通、现场评审:1000元/天×3名专家
(3)撰写评审报告:2000元/项目
(4)专家组组长(含修改评审报告):1000元/项目
聘请市外专家(工作单位、生活住址均在市外)的交通费、食宿费,参照市有关差旅费规定执行。
支付专家的劳务报酬总额由市财政局支付至第三方机构后,由第三方机构根据专家组每一位专家的工作量、工作质量情况,在专家组劳务报酬总额内测算支付,专家组成员之间的劳务报酬上下浮动率不超过支付标准的30%。
上述费用若相关工作事项没有发生,按实际发生的工作事项计算。
注:难度系数较大的项目是指涉及多项专项资金或涉及多个单位、行政区(功能区)的项目。由市财政局和第三方机构根据项目情况联合认定。
计算方法
第三方绩效评价收费可采用以下方法:
(一)定额计费法。按委托评审(价)项目的工作量和项目金额大小划分费率档次,分档计算各档的付费额。
(二)计时工资法。根据中介机构实施评审(价)的实际工作天数和人数,按照一定的标准计算委托费用。
(三)成本核算法。根据委托评审(价)项目的实际工作量发生的费用(包括:人员工资、印刷费、会议费、差旅费、专家评审(价)费及其它杂费等)据实计算核定。
(四)以招投标方式确定。
计算公式
绩效评价收费标准=项目基本收费+评价指标体系调整系数+项目评价难度调节系数收费+调查问卷费用+专家费用
一、项目基本收费
项目基本收费是为完成项目绩效评价所付出的基本服务费用,其中包括出具项目绩效评价方案、查阅档案收集整理项目数据、撰写绩效评价报告等基本内容。以上费用不包含构建指标体系费用、项目现场评价费用、问卷调查费用和专家评审费用,以上费用单另核算。
1、项目基本收费标准:中央(省级)项目15万基准价;市州项目10万元基准价;县区项目6万元基准价;
2、项目基本收费基础:
具体基准费用包含但不限于:人工工资、社保、奖金、场地费、水电费、物业费、耗材费、设备费、资料费、电话费、保险费等费用合计;
二、指标体系费用
根据绩效评价项目性质不同,绝大部分项目因没有评价指标体系,需要在评价之前专门依据立项依据、中长期规划、重点工作任务、具体实施方案等相关内容制定评价指标体系。
3、评价指标体系调整系数收费=0.8*N1(N1≧0,评价指标体系个数),每条指标体系收费0.8万元;
三、项目评价难度调节系数收费
绩效评价项目重点是要通过现场核实项目的产出,包括产出数量、质量、时效、成本以及项目实施所产生的经济效益、社会效益、生态效益、可持续影响等内容,以上构成项目评价的核心,也是费用构成的重点核心内容。
4、项目评价难度调节系数收费=①评价项目样本量难度调节系数+②评价子项目样本量难度调节系数;
①评价项目样本量难度调节系数=0.5*N2*a(N2为评价项目(区域)数量,N2≥1:a为项目样本量抽取比例):
②评价子项目样本量难度调节系数=0.2*N3*β(N3为评价项目点子项目数量,N3≥0:β为子项目样本量抽取比例)说明;
涉及县区数量1万元,涉及乡镇数量0.3万元,每最小子项目单元0.1万元;(具体项目可按照项目所涉及的单元依次往下推设,如评价层级只有1级就比照县区核算;例如:公里数、学校数、医院数等)
四、调查问卷费用
绩效评价项目的满意度指标往往是通过问卷调查和现场访谈环节完成,问卷调查数量越多,费用越高。
5、问卷调查费用=0.005*(N4)(N4为问卷数量),每份问卷50元。
五、专家费用
因绩效评价涉及公共资金支出的多个领域,包括但不限于工业、
农业、交通运输、服务、商品制造、流通等国民经济213个部门类别,
因而专家参与是绩效评价成败的关键,专家费用按照标准执行;
6、专家评审费用=0.2*N5*N6(N5为专家人数,N6为参与天数),专家费按照高级职称每人每天2000元。
北京
河南
山西
内蒙
吉林
PPP项目收费标准
来源:绩效评价师CPEP